{{ 'fb_in_app_browser_popup.desc' | translate }} {{ 'fb_in_app_browser_popup.copy_link' | translate }}

{{ 'in_app_browser_popup.desc' | translate }}

Your Shopping Cart is empty.
{{ (item.variation.media ? item.variation.media.alt_translations : item.product.cover_media.alt_translations) | translateModel }} {{ (item.variation.media
                    ? item.variation.media.alt_translations
                    : item.product.cover_media.alt_translations) | translateModel
                }}
{{ 'product.bundled_products.label' | translate }}
{{ 'product.bundle_group_products.label' | translate }}
{{ 'product.buyandget.label' | translate }}
{{ 'product.gift.label' | translate }}
{{ 'product.addon_products.label' | translate }}
{{item.product.title_translations|translateModel}}
{{ field.name_translations | translateModel }}
  • {{ childProduct.title_translations | translateModel }}

    {{ getChildVariationShorthand(childProduct.child_variation) }}

{{ 'product.set.open_variation' | translate }}
  • {{ getSelectedItemDetail(selectedChildProduct, item).childProductName }} x {{ selectedChildProduct.quantity || 1 }}

    {{ getSelectedItemDetail(selectedChildProduct, item).childVariationName }}

{{item.variation.name}}
{{item.quantity}}x NT$0 {{ item.unit_point }} Point
{{addonItem.product.cover_media.alt_translations | translateModel}}
{{ 'product.addon_products.label' | translate }}
{{addonItem.product.title_translations|translateModel}}
{{addonItem.quantity}}x {{ mainConfig.merchantData.base_currency.alternate_symbol + "0" }}

應援的服飾總是跟別人一樣?球衣穿起來毫無特色?別擔心,STANCAVE 推出全新服務「Custom Made客製化」,讓你絕對有特色!
 

號碼紋路,名字材質,各式主題燙片,不論是球衣、短Tee、帽Tee,還是包包、襪子、鞋袋,都讓你自由搭配、隨性選擇,讓應援服飾不再只是單純選擇款式和尺寸,而是真的以「打造專屬應援服飾」為核心概念,成為所有運動迷的「應援改裝廠

歡迎各位STAN至以下實體店鋪體驗,當日兩小時內即可取件,讓
Custom Made實現你的創意,打造獨一無二的個人化商品!

【臺北 DREAM PLAZA|SC官方直營店】

📍地點:統一信義 Dream Plaza 3F (台北市信義區松高路11號)

📍營業時間:週一至週四、日11:00-21:30 |週五、六11:00-22:00

📍商品內容:STANCAVE 授權商品、DA VILLAGE、CUSTOM MADE客製服務

【台中 新光三越中港店|SC官方直營店】

📍地點:台中新光三越中港店 12F (台中市西屯區臺灣大道三段301號)

📍營業時間:平日11:00-22:00 | 假日10:30-22:00

📍商品內容:STANCAVE 授權商品、DA VILLAGE、CUSTOM MADE客製服務

STANCAVE提供各IP正版授權燙片,如 「Rakuten Monkeys樂天桃猿」的Rocky、猿氣小子、珍珠奶茶背號,以及「大勝」、「樂天女孩」等角色專屬圖樣,球迷可享受 Custom Made 客製化服務—將最愛的選手或女孩姓名與背號燙印在球衣上。

特別邀請如啦啦隊女孩、職業球員等來到STANCAVE門市體驗「Custom Made客製化服務」親自打造專屬應援單品!

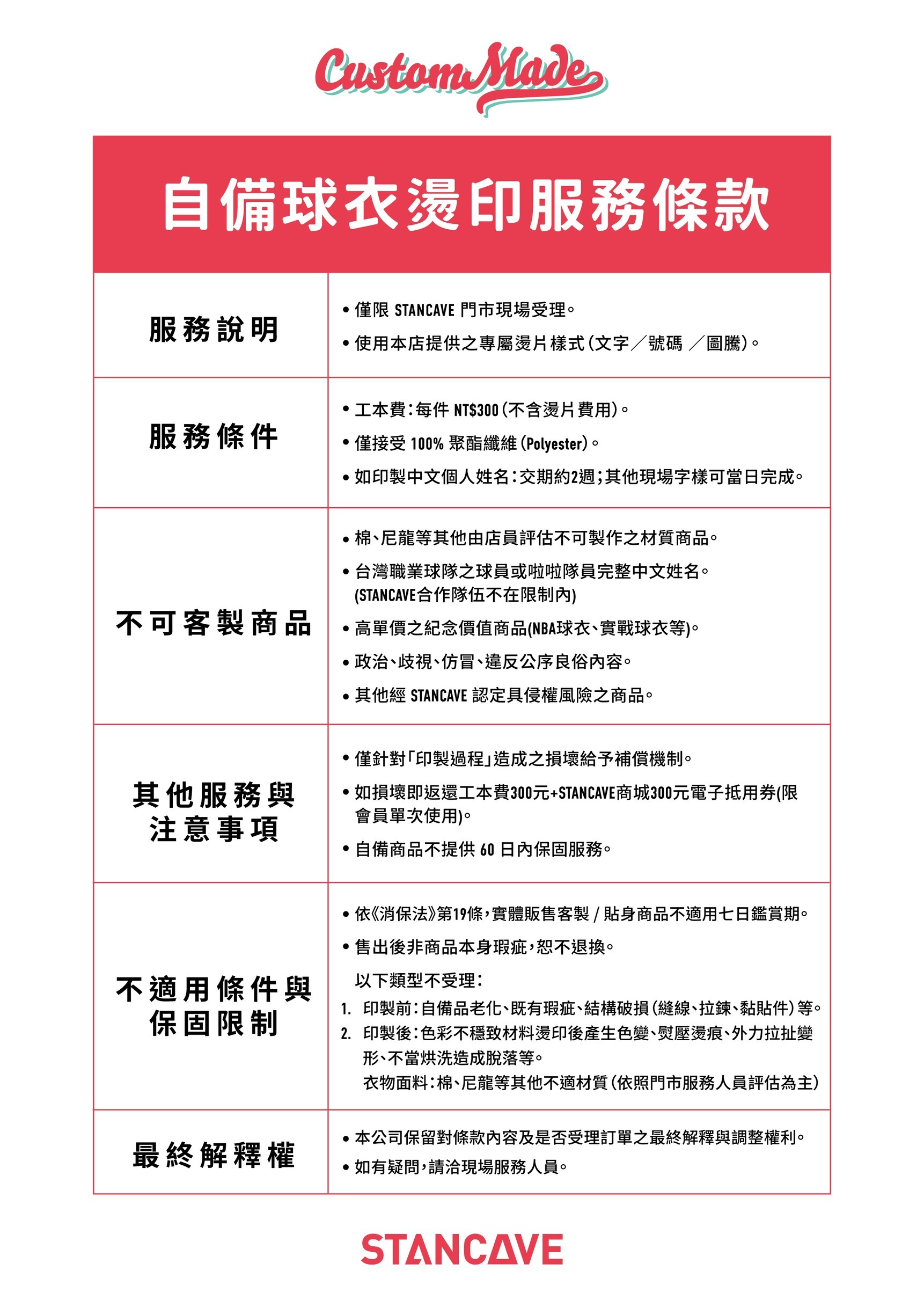
除現場挑選外,特別開放「自備球衣現場燙印

每日限量30件,不限運動項目都能打造出屬於你的獨一無二單品
 
💰 費用資訊:
▪ 自備球衣工本費 $300/件 。
▪ 現場驗收後離店即表示正確無誤。
 
 🛠服務說明:
▪ 材質僅收「100% 聚脂纖維POLYESTER」,實際能否印製依現場判斷為主。
▪ 棉、尼龍材質、NBA/實戰/紀念款及高單價球衣不收件。
▪ 不得使用職業球員、啦啦隊「中文姓名」(STANCAVE合作球隊不受此限)。
▪ 不得使用跨隊、跨IP或其他經STANCAVE認定具侵權風險之商品或燙片。
▪ 自備品不提供60日保固。
 
⚠️注意事項:
▪主辦單位保有活動最終解釋及變更權利。
 

自備球衣客製化作品集

實體店鋪可客製品項,歡迎來店參觀選購

無論您是想以品牌合作強化品牌形象、以知名IP聯名開拓市場、以創作者身分寄賣原創燙片,或是為團體活動打造專屬時段與圖樣,STANCAVE 都將提供完整的製作與行銷支援,一同創造更多精彩的品牌故事。

請填寫以下表單資料,我們將於收到後儘快與您聯繫,進行後續洽談與合作確認。

 

異業合作表單